Product Summary
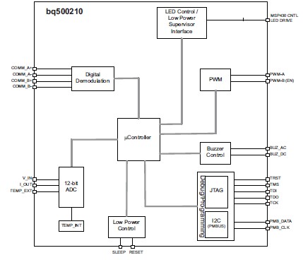
The BQ500210EVM-689 is a Qi compliant wireless power transmitter manager. It integrates the logic functions required to control Wireless Power Transfer in a single channel WPC compliant contactless charging base station. The BQ500210EVM-689 is an intelligent device that periodically pings the surrounding environment for available devices to be powered, monitors all communication from the device being wirelessly powered, and adjusts power applied to the transmitter coil per feedback received from the powered device. The applications of the BQ500210EVM-689 include: WPC 1.0.2 Compliant Wireless Chargers for: Mobile and Smart Phones, MP3 Players, Global Positioning Devices, Digital Cameras; Other Wireless Power Transmitters in: Cars and Other Vehicles, Hermetically Sealed Devices, Tools, and Appliances, Furniture Built-In Wireless Chargers, Toy Power Supplies and Chargers.
Parametrics
BQ500210EVM-689 absolute maximum ratings: (1)Voltage applied at V33D to DGND: –0.3 to 3.8 V; (2)Voltage applied at V33A to AGND: –0.3 to 3.8 V; (3)Voltage applied to any pin: –0.3 to 3.8 V; (4)Storage temperature,TSTG: –40 to 150 ℃.
Features
BQ500210EVM-689 features: (1)Intelligent Control of the Power Transfer between Base Station and Mobile Device; (2)Conforms to the Wireless Power Consortium (WPC) Wireless Power Transfer 1.0.2 Specification; (3)Digital Demodulation Significantly Simplifies Solution Over bq500110; (4)Improved Parasitic Metal Object Detection (PMOD) Promotes Safety During Wireless Power Transfer; (5)Enhanced Charge Status Indicator; (6)Operating Modes Status Indicators; (7)Over Temperature Protection.
Diagrams

| Image | Part No | Mfg | Description | ![]() |
Pricing (USD) |
Quantity | ||||||||||||
|---|---|---|---|---|---|---|---|---|---|---|---|---|---|---|---|---|---|---|
![]() |
![]() BQ500210EVM-689 |
![]() Texas Instruments |
![]() Power Management IC Development Tools bq500210 Eval Mod |
![]() Data Sheet |
![]()
|
|
||||||||||||
| Image | Part No | Mfg | Description | ![]() |
Pricing (USD) |
Quantity | ||||||||||||
![]() |
![]() BQ500110RGZR |
![]() Texas Instruments |
![]() Other Power Management Wireless Power Transmitter Mgr |
![]() Data Sheet |
![]()
|
|
||||||||||||
![]() |
![]() BQ500110RGZT |
![]() Texas Instruments |
![]() Other Power Management Wireless Power Transmitter Mgr |
![]() Data Sheet |
![]()
|
|
||||||||||||
![]() |
![]() BQ500210EVM-689 |
![]() Texas Instruments |
![]() Power Management IC Development Tools bq500210 Eval Mod |
![]() Data Sheet |
![]()
|
|
||||||||||||
![]() |
![]() BQ500210RGZR |
![]() Texas Instruments |
![]() Other Power Management Wireless Pwr Trans- mitter Mgr |
![]() Data Sheet |
![]()
|
|
||||||||||||
![]() |
![]() BQ500210RGZT |
![]() Texas Instruments |
![]() Other Power Management Wireless Pwr Trans- mitter Mgr |
![]() Data Sheet |
![]()
|
|
||||||||||||
![]() |
![]() BQ500211RGZR |
![]() Texas Instruments |
![]() Other Power Management Gen 2,Qi Com 5V Wireless Pwr Xmtr |
![]() Data Sheet |
![]()
|
|
||||||||||||
(China (Mainland))












