Product Summary
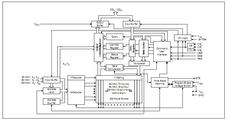
The E28F320J3A110 belongs the 0.25 μ, 3 Volt Intel StrataFlash memory family which contains high-density memories organized as 16 Mbytes or 8 Mwords (128-Mbit), 8 Mbytes or 4 Mwords (64-Mbit), and 4 Mbytes or 2 Mwords (32-Mbit). The E28F320J3A110 can be accessed as 8- or 16-bit words. The 128-Mbit device is organized as one-hundred-twenty-eight 128-Kbyte (131,072 bytes) erase blocks. The 64-Mbit device is organized as sixty-four 128-Kbyte erase blocks while the 32-Mbits device contains thirty-two 128-Kbyte erase blocks. Blocks are selectively and individually lockable and unlockable in-system. A 128-bit protection register has multiple uses, including unique flash device identification.
Parametrics
E28F320J3A110 absolute maximum ratings: (1)Temperature under Bias Expanded: –25 to +85 ℃ ; (2)Storage Temperature: –65 to +125 ℃ ; (3)Voltage On Any Pin: –2.0 V to +5.0 V; (4)Output Short Circuit Current: 100 mA.
Features
E28F320J3A110 features: (1)High-Density Symmetrically-Blocked Architecture; (2)High Performance Interface Asynchronous Page Mode Reads; (3)2.7 V–3.6 V VCC Operation; (4)128-bit Protection Register; (5)Packaging: 56-Lead TSOP Package; 64-Ball Intel-Easy BGA Package; (6)Cross-Compatible Command Support Intel Basic Command Set; (7)32-Byte Write Buffer; (8)Automation Suspend Options; (9)0.25 μ Intel-StrataFlash Memory Technology.
Diagrams

| Image | Part No | Mfg | Description | ![]() |
Pricing (USD) |
Quantity | ||||
|---|---|---|---|---|---|---|---|---|---|---|
![]() |
![]() E28F320J3A110SL5FS |
![]() |
![]() IC FLASH 32MBIT 110NS 56TSOP |
![]() Data Sheet |
![]() Negotiable |
|
||||
| Image | Part No | Mfg | Description | ![]() |
Pricing (USD) |
Quantity | ||||
![]() E28F008S5120 |
![]() |
![]() IC FLASH 8MBIT 120NS 40TSOP |
![]() Data Sheet |
![]() Negotiable |
|
|||||
![]() |
![]() E28F320J3A110SL5FS |
![]() |
![]() IC FLASH 32MBIT 110NS 56TSOP |
![]() Data Sheet |
![]() Negotiable |
|
||||
(China (Mainland))









