Product Summary
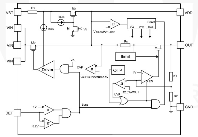
The FSAR001BNY is an AC-DC linear regulator. It is designed to replace capacitor-fed non-isolated power supplies, offering better high-power conversion performance and high-energy efficiency than a cap dropper solution. The appliance needs no inductor, uses few components, and offers lower cost. The FSAR001BNY integrates a 600V high-power device, startup controller, voltage control circuit, synchronous circuit, low dropout regulator, over-temperature protector, overvoltage protector, under-voltage protector, and currentlimit circuit onto a monolithic IC. The applications of the FSAR001BNY include: Non-Isolation AC/DC Converter, Home Appliance.
Parametrics
FSAR001BNY absolute maximum ratings: (1)VIN Input Voltage of VIN Pin: 600 V; (2)VST Input Voltage of VST Pin: 500 V; (3)VDET Input Voltage of DET Pin: 7 V; (4)VDD Input Voltage of VDD Pin: 30 V; (5)VOUT Input Voltage of OUT Pin: 30 V; (6)PD Power Dissipation (TA ≦ 50℃): 1.15 W; (7)θJA Thermal Resistance (Junction to Air): 95 ℃/W; (8)TJ Operating Junction Temperature: -40 to +125 ℃; (9)TSTG Storage Temperature Range: -55 to +150 ℃; (10)TL Lead Temperature (Wave Soldering or IR, 10 Seconds): 260 ℃; (11)ESD Human Body Model, JEDEC:JESD22-A114 All Pins Except HV Pin: 6 KV; Charged Device Model, JEDEC:JESD22-C101 All Pins Except HV Pin: 2 KV.
Features
FSAR001BNY features: (1)High Output Voltage Accuracy: 2%; (2)Output Voltage: 5V; (3)Low Ground Current: < 2.0mA; (4)Ultra-Fast Line and Load Transient Response; (5)Hysteretic Thermal and Current-Limit Protections; (6)Over-Voltage and Under-Voltage Protections; (7)Ultra-Low Power Dissipation with No Load; (8)Universal Input Range: 80 to 265VRMS; (9)No Inductor Required; (10)Low Components and Cost.
Diagrams

| Image | Part No | Mfg | Description | ![]() |
Pricing (USD) |
Quantity | ||||||||||||
|---|---|---|---|---|---|---|---|---|---|---|---|---|---|---|---|---|---|---|
![]() |
![]() FSAR001BNY |
![]() Fairchild Semiconductor |
![]() Linear Regulators - Standard AC-DC Linear Regulator |
![]() Data Sheet |
![]()
|
|
||||||||||||
| Image | Part No | Mfg | Description | ![]() |
Pricing (USD) |
Quantity | ||||||||||||
![]() |
![]() FSAR001BNY |
![]() Fairchild Semiconductor |
![]() Linear Regulators - Standard AC-DC Linear Regulator |
![]() Data Sheet |
![]()
|
|
||||||||||||
(China (Mainland))









