Product Summary
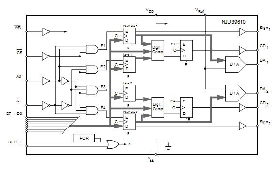
The NJU39610D2 is a dual 7-bit+sign, Digital-to-Analog Converter(DAC) especially developed to be used together with the NJM3771, Precision Stepper Motor driver in micro-stepping applications. The NJU39610D2 has a set of input registers connected to an 8-bit data port for easy interfacing directly to a microprocessor. The NJU39610D2 is well suited for high-speed micro-stepping application.
Parametrics
NJU39610D2 absolute maximum ratings: (1)Supply Voltage:6V; (2)Logic inputs Voltage:-0.3V to VDD+0.3V; (3)Reference input Voltage:-0.3V to VDD+0.3V; (4)Logic inputs Current:-0.4mA to +0.4mA; (5)Storage temperature:-55℃ to +150℃; (6)Operating ambient temperature:-20℃ to +85℃.
Features
NJU39610D2 features: (1)Analog control voltages from 3 V down to 0.0 V; (2)High-speed microprocessor interface; (3)Automatic fast/slow current decay control; (4)Full-scale error:±1 LSB; (5)Fast conversion speed:3 μs; (6)Matches NJM3771; (7)Packages:DIP22/PLCC28.
Diagrams

| Image | Part No | Mfg | Description | ![]() |
Pricing (USD) |
Quantity | ||||||||
|---|---|---|---|---|---|---|---|---|---|---|---|---|---|---|
![]() |
![]() NJU39610D2 |
![]() NJR |
![]() Motor / Motion / Ignition Controllers & Drivers Microstepping |
![]() Data Sheet |
![]()
|
|
||||||||
![]() NJU39610D2# |
![]() NJR |
![]() IC STEPPER MOTOR DUAL/DAC 22-DIP |
![]() Data Sheet |
![]()
|
|
|||||||||
(China (Mainland))









