Product Summary
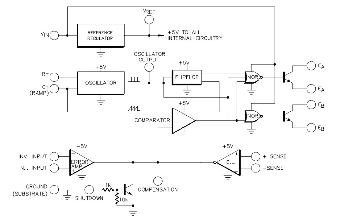
The SG1524J is the monolithic integrated circuit which contains all the control circuitry for a regulating power supply inverter or switching regulator. Included in a 16-pin dual-in-line package is the voltage reference, error amplifier, oscillator, pulse width modulator, pulse steering flip-flop, dual alternating output switches and current limiting and shut-down circuitry. The SG1524J can be used for switching regulators of either polarity, transformer coupled DC to DC converters, transformerless voltage doublers and polarity converters, as well as other power applications.
Parametrics
SG1524J absolute maximum ratings: (1)Input Voltage (+VIN): 42V; (2)Collector Voltage: 40V; (3)Logic Inputs: -0.3V to 5.5V; (4)Current Limit Sense Inputs: -0.3V to 0.3V; (5)Output Current (each transistor): 100mA; (6)Reference Load Current: 50mA; (7)Oscillator Charging Current: 5mA; (8)Operating Junction Temperature: Hermetic (J, L Packages): 150℃; (9)Operating Junction Temperature, Plastic (N, D Packages): 150℃; (10)Storage Temperature Range: -65 to 150℃; (11)Lead Temperature (Soldering, 10 seconds): 300℃.
Features
SG1524J features: (1)8V to 40V operation; (2)5V reference; (3)Reference line and load regulation of 0.4%; (4)Reference temperature coefficient < ± 1%; (5)100Hz to 300KHz oscillator range; (6)Excellent external sync capability; (7)Dual 50mA output transistors; (8)Current limit circuitry; (9)Complete PWM power control circuitry; (10)Single ended or push-pull outputs; (11)Total supply current less than 10mA.
Diagrams

| Image | Part No | Mfg | Description | ![]() |
Pricing (USD) |
Quantity | ||||||||||||||||||||
|---|---|---|---|---|---|---|---|---|---|---|---|---|---|---|---|---|---|---|---|---|---|---|---|---|---|---|
![]() SG1524J |
![]() |
![]() IC REG CTRLR DOUBLER PWM 16-DIP |
![]() Data Sheet |
![]()
|
|
|||||||||||||||||||||
| Image | Part No | Mfg | Description | ![]() |
Pricing (USD) |
Quantity | ||||||||||||||||||||
![]() |
![]() SG150 |
![]() Littelfuse |
![]() Gas Discharge Tubes (GDTs) / Gas Plasma Arrestors 105-195V 2A GDT T/R 2 Term |
![]() Data Sheet |
![]()
|
|
||||||||||||||||||||
![]() |
![]() SG1500EXH24 |
![]() Other |
![]() |
![]() Data Sheet |
![]() Negotiable |
|
||||||||||||||||||||
![]() |
![]() SG1500GXH25 |
![]() Other |
![]() |
![]() Data Sheet |
![]() Negotiable |
|
||||||||||||||||||||
![]() |
![]() SG1503 |
![]() Other |
![]() |
![]() Data Sheet |
![]() Negotiable |
|
||||||||||||||||||||
![]() |
![]() SG150I-C |
![]() Panduit |
![]() Cable Ties Cable Tie SG Series 6.2"L (157mm) Int |
![]() Data Sheet |
![]()
|
|
||||||||||||||||||||
![]() |
![]() SG150I-C0 |
![]() Panduit |
![]() Cable Ties Cable Tie SG Series 6.2"L (157mm) Int |
![]() Data Sheet |
![]()
|
|
||||||||||||||||||||
(China (Mainland))












