Product Summary
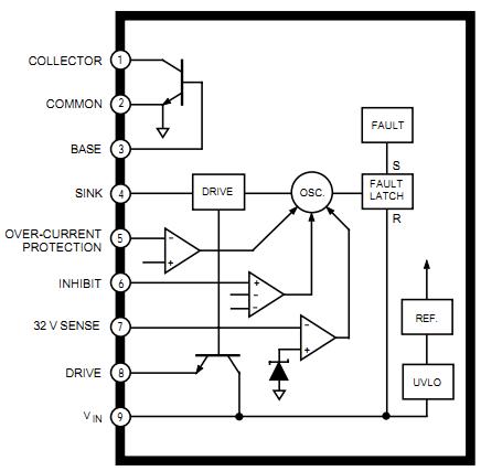
The STRS5707 is an off-line switching regulator– with bipolar switching transistor. The STRS5707 is specifically designed to meet the requirement for increased integration and reliability in off-line quasi-resonant flyback converters with indirect feedback. The STRS5707 incorporates the primary control and proportional drive circuit with a third-generation high-voltage bipolar switching transistor. Crucial system parameters such as maximum ON time and OFF time are fixed during manufacture. Local control circuit decoupling and layout are optimized within each device.
Parametrics
STRS5707 absolute maximum ratings: (1)Supply Voltage, VIN: 15 V; (2)Output Voltage, VCEX: 850 V; (3)VEBO: 7 V; (4)Sink Current, IS: 1.5 A; (5)Drive Current, ID: -700 mA; (6)Inhibit Voltage, VINH: 15 V; (7)Over-Current Protection Voltage Range, VOCP: ±3.5 V; (8)Insulation Voltage,VWM(RMS): 2000 V; (9)Output Junction Temperature, TJ: +150℃; (10)Internal Frame Temperature, TF: +125℃; (11)Operating Temperature Range, TA: -20 to +125℃; (12)Storage Temperature Range, Tstg: -40 to +125℃.
Features
STRS5707 features: (1)Quasi-Resonant Operation for Low EMI and High Efficiency; (2)Low-Power Output Standby Mode; (3)Indirect Feedback from Auxiliary Winding Reduces External Component Count; (4)Pulse-by-Pulse Over-Current Protection; (5)Latched Over-Voltage and Thermal Protection; (6)Third-Generation Switching Transistor with Proportional Drive; (7)Maximum ON Time and Off Time Set During Manufacture; (8)Internal Under-Voltage Lockout with Hysteresis; (9)Over-Molded SIP with Integral Isolated Heat Spreader.
Diagrams

| Image | Part No | Mfg | Description | ![]() |
Pricing (USD) |
Quantity | ||||
|---|---|---|---|---|---|---|---|---|---|---|
![]() |
![]() STRS5707 |
![]() Other |
![]() |
![]() Data Sheet |
![]() Negotiable |
|
||||
| Image | Part No | Mfg | Description | ![]() |
Pricing (USD) |
Quantity | ||||
![]() |
![]() STRS5706 |
![]() Other |
![]() |
![]() Data Sheet |
![]() Negotiable |
|
||||
![]() |
![]() STRS5707 |
![]() Other |
![]() |
![]() Data Sheet |
![]() Negotiable |
|
||||
(China (Mainland))









