Product Summary
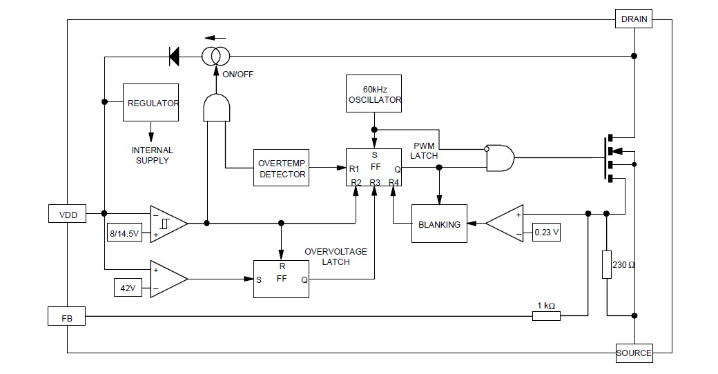
The VIPER12AS is a low power off line smps primary switcher.
Parametrics
VIPER12AS absolute maximum ratings: (1)VDS(sw) Switching Drain Source Voltage (Tj=25 to 125℃): -0.3 to 730 V; (2)VDS(st) Start Up Drain Source Voltage (Tj=25 to 125℃): -0.3 to 400 V; (3)ID Continuous Drain Current: Internally limited; (4)VDD Supply Voltage: 0 to 50 V; (5)IFB Feedback Current: 3 mA; (6)VESD Electrostatic Discharge: Machine Model (R=0W; C=200pF): 200V. Charged Device Model: 1.5kV; (7)Tj Junction Operating Temperature: Internally limited; (8)Tc Case Operating Temperature: -40 to 150 ℃; (9)Tstg Storage Temperature: -55 to 150℃.
Features
VIPER12AS features: (1)Fixed 60 khz switching frequency; (2)9V TO 38V wide range vdd voltage; (3)Current mode control; (4)Auxiliary undervoltage lockout with hysteresis; (5)High voltage start up current source; (6)Overtemperature, overcurrent and overvoltage protection with autorestart.
Diagrams

| Image | Part No | Mfg | Description | ![]() |
Pricing (USD) |
Quantity | ||||||||||||
|---|---|---|---|---|---|---|---|---|---|---|---|---|---|---|---|---|---|---|
![]() |
![]() VIPER12AS |
![]() STMicroelectronics |
![]() Current Mode PWM Controllers 700V 0.36A SMPS DISC-BY-STM-12/04 |
![]() Data Sheet |
![]() Negotiable |
|
||||||||||||
![]() |
![]() VIPER12AS-E |
![]() STMicroelectronics |
![]() Current Mode PWM Controllers 700V 0.36A SMPS |
![]() Data Sheet |
![]()
|
|
||||||||||||
![]() |
![]() VIPER12ASTR-E |
![]() STMicroelectronics |
![]() Current Mode PWM Controllers Low Power OFF-Line SMPS Primary Switch |
![]() Data Sheet |
![]()
|
|
||||||||||||
(China (Mainland))









