Product Summary
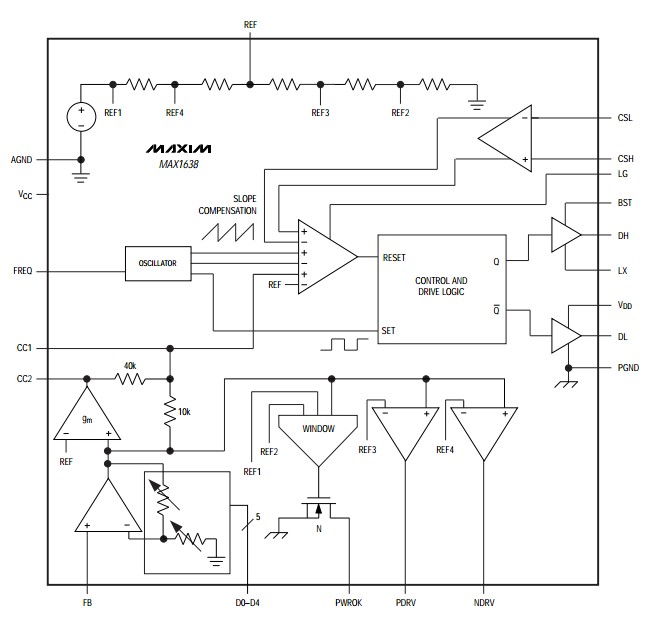
The MAX1638EAG-T is an ultra-high-performance, step-down DC-DC controller for CPU power in high-end computer systems. Designed for demanding applications in which output voltage precision and good transient response are critical for proper operation, it delivers over 35A from 1.3V to 3.5V with ±1% total accuracy from a +5V ±10% supply.
Parametrics
MAX1638EAG-T absolute maximum ratings: (1)VDD, VCC, PWROK to AGND:-0.3V to 6V; (2)PGND to AGND:±0.3V; (3)CSH, CSL to AGND:-0.3V to (VCC + 0.3V); (4)NDRV, PDRV, DL to PGND:-0.3V to (VDD + 0.3V); (5)REF, CC1, CC2, LG, D0–D4, FREQ, FB to AGND:-0.3V to (VCC + 0.3V); (6)BST to PGND:-0.3V to 12V; (7)BST to LX :-0.3V to 6V; (8)DH to LX:(LX - 0.3V) to (BST + 0.3V); (9)Continuous Power Dissipation (TA = +70°C):QSOP (derate 8.70mW/°C above +70°C):696mW;QSOP θJC:40°C/W; SSOP (derate 8.00mW/°C above +70°C):640mW;SSOP θJC:45°C/W; (10)Operating Temperature Range :-40°C to +85°C; (11)Storage Temperature Range :-65°C to +160°C; (12)Lead Temperature (soldering, 10sec):+300°C.
Features
MAX1638EAG-T features: (1)Better than ±1% Output Accuracy Over Line and Load; (2)Greater than 90% Efficiency Using N-Channel MOSFETs; (3)Pin-Selected High Switching Frequency (300kHz, 600kHz, or 1MHz); (4)Over 35A Output Current; (5)Digitally Programmable Output from 1.3V to 3.5V; (6)Current-Mode Control for Fast Transient Response and Cycle-b -Cycle Current-Limit Protection; (7)Short-Circuit Protection with Foldback Current Limiting; (8)Glitch-Catcher Circuit for Fast Load-Transient Response; (9)Crowbar Overvoltage Protection; (10)Power-Good (PWROK) Output; (11)Digital Soft-Start; (12)High-Current (2A) Drive Outputs Complies with Intel VRM 8.2 Specification.
Diagrams

| Image | Part No | Mfg | Description | ![]() |
Pricing (USD) |
Quantity | ||||||||||||
|---|---|---|---|---|---|---|---|---|---|---|---|---|---|---|---|---|---|---|
![]() |
![]() MAX1638EAG-T |
![]() Maxim Integrated Products |
![]() DC/DC Switching Controllers |
![]() Data Sheet |
![]() Negotiable |
|
||||||||||||
| Image | Part No | Mfg | Description | ![]() |
Pricing (USD) |
Quantity | ||||||||||||
![]() |
![]() MAX10 |
![]() Aavid Thermalloy |
![]() Heat Sinks 39.85 N (8.96 lbs) |
![]() Data Sheet |
![]() Negotiable |
|
||||||||||||
![]() |
![]() MAX100 |
![]() Other |
![]() |
![]() Data Sheet |
![]() Negotiable |
|
||||||||||||
![]() |
![]() MAX1002 |
![]() Other |
![]() |
![]() Data Sheet |
![]() Negotiable |
|
||||||||||||
![]() |
![]() MAX1002CAX |
![]() Maxim Integrated Products |
![]() ADC (A/D Converters) |
![]() Data Sheet |
![]() Negotiable |
|
||||||||||||
![]() |
![]() MAX1002CAX+ |
![]() Maxim Integrated Products |
![]() ADC (A/D Converters) Low-Power 60Msps Dual 6-Bit |
![]() Data Sheet |
![]()
|
|
||||||||||||
![]() |
![]() MAX1002CAX+T |
![]() Maxim Integrated Products |
![]() ADC (A/D Converters) Low-Power 60Msps Dual 6-Bit |
![]() Data Sheet |
![]()
|
|
||||||||||||
(China (Mainland))










