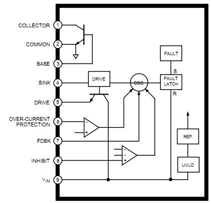
Product Summary
The STRS6708 is an off-line switching regulator– with bipolar switching transistor. The STRS6708 is specifically designed to meet the requirement for increased integration and reliability in off-line quasi-resonant flyback converters. The device STRS6708 incorporates the primary control and proportional drive circuit with a third-generation high-voltage bipolar switching transistor. Crucial system parameters such as maximum ON time and OFF time are fixed during manufacture. Local control circuit decoupling and layout are optimized within each device.
Parametrics
STRS6708 absolute maximum ratings: (1)Supply Voltage, VIN: 15 V; (2)Output Voltage, VCEX: 850 V; (3)VEBO: 7 V; (4)Drive Current, ID: -700 mA; (5)Feedback Current, IFDBK: 20 mA; (6)Inhibit Voltage, VINH: 15 V; (7)Over-Current Protection Voltage Range, VOCP: ±3.5 V; (8)Insulation Voltage,VWM(RMS): 2000 V; (9)Output Junction Temperature, TJ: +150℃; (10)Internal Frame Temperature, TF: +125℃; (11)Operating Temperature Range, TA: -20 to +125℃; (12)Storage Temperature Range, Tstg: -40 to +125℃.
Features
STRS6708 features: (1)Quasi-Resonant Operation for Low EMI and High Efficiency; (2)Output Power to 220 W; (3)Low-Power Output Standby Mode; (4)Pulse-by-Pulse Over-Current Protection; (5)Latched Over-Voltage and Thermal Protection; (6)Third-Generation Switching Transistor with Proportional Drive; (7)Maximum ON Time and Off Time Set During Manufacture; (8)Internal Under-Voltage Lockout with Hysteresis; (9)Over-Molded SIP with Integral Isolated Heat Spreader.
Diagrams

![]() |
![]() STRS5706 |
![]() Other |
![]() |
![]() Data Sheet |
![]() Negotiable |
|
||||
![]() |
![]() STRS5707 |
![]() Other |
![]() |
![]() Data Sheet |
![]() Negotiable |
|
||||
(China (Mainland))








