Product Summary
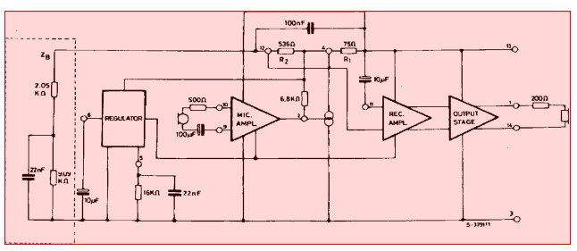
The LS285AB1 is a Telephone Speech Circuit for replacement of the hybrid circuit (2-4 wire interface) in conventional telephones interfacing the two transducers to the line and providing a controlled amount of sidetone.The same type of transducer can be used for both transmitter and receiver, usually a 350 Q, dynamic type.
Parametrics
LS285AB1 absolute maximum ratings: (1)Line Voltage (3 ms pulse duration):22V; (2)Forward Current:120mA; (3)Reverse Current:-150mA; (4)Total Power Dissipation at Tamb = 70 °C:1W; (5)Storage and Junction Temperature:-55 to 150°C; (6)Operating Temperature:-40 to 70°C.
Features
LS285AB1 features: (1)2/4 wire interface; (2)operates down to 4 mA; (3)3.5 vpp dynamic in sending at 25 mA.
Diagrams

![]() |
![]() LS2812S |
![]() Other |
![]() |
![]() Data Sheet |
![]() Negotiable |
|
||||
![]() |
![]() LS2812D |
![]() Other |
![]() |
![]() Data Sheet |
![]() Negotiable |
|
||||
![]() |
![]() LS2805D |
![]() Other |
![]() |
![]() Data Sheet |
![]() Negotiable |
|
||||
![]() |
![]() LS2802R5S |
![]() Other |
![]() |
![]() Data Sheet |
![]() Negotiable |
|
||||
![]() |
![]() LS2801R5S |
![]() Other |
![]() |
![]() Data Sheet |
![]() Negotiable |
|
||||
(China (Mainland))








