Product Summary
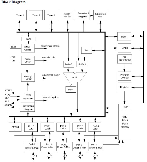
The SM5964C40J product is an 8-bit single chip micro controller with 64KB flash & 1K byte RAM embedded. It has In-System Programming (ISP) function and is a derivative of the 8052 micro controller family. The SM5964C40J has 5-channel SPWM build-in. With its hardware features and powerful instruction set, the SM5964C40J is straight forward to make it a versatile and cost effective controller for those applications which demand up to 32 I/O pins for PDIP package or up to 36 I/O pins for PLCC/QFP package, or applications which need up to 64K byte flash memory either for program or for data or mixed.
Parametrics
SM5964C40J operating conditions: (1)TA, Operating temperature: -40℃min, 25 ℃typ, 85 ℃max at Ambient temperature under bias; (2)VCC5, Supply voltage: 4.5v min, 5.0v typ, 5.5 V max; (3)Fosc 25, Oscillator Frequency: 3.0MHz min, 25MHz typ, 25MHz max For 5V application; (4)Fosc 40, Oscillator Frequency: 3.0MHz min, 40MHz typ, 40MHz max For 5V application.
Features
SM5964C40J features: (1)Working Voltage:4.5V through 5.5V; (2)General 8052 family compatible; (3)12 clocks per machine cycle; (4)64K byte on chip program flash with in-System Programming(ISP) capability; (5)1024 bytes on chip data RAM; (6)Three 16 bit Timers/Counters; (7)One Watch Dog Timer; (8)Four 8-bit I/O ports for PDIP package; (9)Four 8-bit I/O ports + one 4-bit I/O ports for PLCC or QFP package; (10)Full duplex serial channel; (11)Bit operation instruction; (12)Industrial Level; (13)8-bit Unsigned Division; (14)8-bit Unsigned Multiply; (15)BCD arithmetic; (16)Direct Addressing; (17)Indirect Addressing; (18)Nested Interrupt; (19)Two priority level interrupt; (20)A serial I/O port; (21)Power save modes: Idle mode and Power down mode; (22)Code protection function; (23)Low EMI (inhibit ALE); (24)Reset with address $0000 blank initiate ISP service program; (25)ISP service program space configurable in N*512 byte (N=0 to 8) size; (26)Five channel Specific PWM(SPWM) build-in with P1.3~P1.7.
Diagrams

![]() |
![]() SM5908 |
![]() STMicroelectronics |
![]() TVS Diodes - Transient Voltage Suppressors 1500W 5.0V Unidirect |
![]() Data Sheet |
![]()
|
|
||||||||||||
![]() |
![]() SM5964 |
![]() Other |
![]() |
![]() Data Sheet |
![]() Negotiable |
|
||||||||||||
![]() |
![]() SM59264 |
![]() Other |
![]() |
![]() Data Sheet |
![]() Negotiable |
|
||||||||||||
![]() |
![]() SM590C |
![]() Other |
![]() |
![]() Data Sheet |
![]() Negotiable |
|
||||||||||||
![]() |
![]() SM590B |
![]() Other |
![]() |
![]() Data Sheet |
![]() Negotiable |
|
||||||||||||
(China (Mainland))









