Product Summary
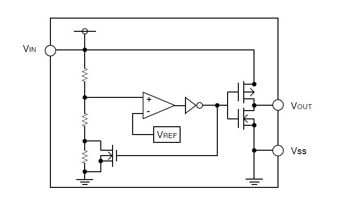
The VL82C205A-16QC is a voltage detector. It is manufactured by CMOS technologies with highly accurate, low power consumption. The VL82C205A-16QC is extremely accurate with minimal temperature drift.
Parametrics
VL82C205A-16QC absolute maximum ratings: (1)Input Voltage VIN: 12V; (2)Output Current IOUT: 50mA; (3)Output Voltage VOUT: Vss-0.3 to VIN+0.3 V; (4)SOT-23/SOT-25: 150mW; (5)Power Dissipation TO-92 PD: 300mW; (6)Operating Temperature TOPR: -40℃ to +85℃; (7)Storage Temperature TSTG: -40℃ to +150℃.
Features
VL82C205A-16QC features: (1)High-accuracy detection voltage : ±2%; (2)Detect voltage range : 0.9V to 6.2V in 0.1V increments; (3)Detect voltage temperature characteristics: TYP. ±100ppm/℃.; (4)Wide operating voltage range : 0.7V to 10.0V; (5)Low current consumption : TYP 0.7μA(at VIN=1.5V).
Diagrams

![]() |
![]() VL82C107 |
![]() Other |
![]() |
![]() Data Sheet |
![]() Negotiable |
|
||||
![]() |
![]() VL82C113 |
![]() Other |
![]() |
![]() Data Sheet |
![]() Negotiable |
|
||||
![]() |
![]() VL82C164 |
![]() Other |
![]() |
![]() Data Sheet |
![]() Negotiable |
|
||||
![]() |
![]() VL82C320 |
![]() Other |
![]() |
![]() Data Sheet |
![]() Negotiable |
|
||||
(China (Mainland))








